
潮新闻讯 春节附进天元证券策略_实盘配资可靠选择,尽力一年的你,不错给我方安排一次说走就走的省内短途游。咱们为你整理了一份涵盖省内各地的最新文旅优惠。浙份省内“畅玩”清单,提倡保藏。
宁波:83家文旅企业“集体宠客”
宁波近期发布的2026新春文旅惠民季活动中,有25家收费景区集体让利,58家旅店、民宿、餐厅携手送上超值套餐。
即日起至3月31日,省内杭州、台州、绍兴、丽水、舟山等14个城市及地区的住户,凭本东谈主身份证或居住证,可畅享宁波83家文旅企业专属优惠。一齐来望望齐有哪些景区参与活动吧。
慈溪达蓬山旅游度假区:摩崖石刻的斑驳纹路、秦渡庵的古朴禅意在这里交汇澄净,亲子出游还可赶赴达蓬山星梦乐土尽情撒欢。活动时刻度假区内星梦乐土和仙佛谷景区门票齐有5折优惠;始建于南宋的宁海前童古镇旅游区,完好保存着明清时候树立群,被誉为“江南第一儒镇”。活动时刻门票5折优惠;溪口-滕头旅游景区既有雪窦山的壮阔,亦有蒋氏故园的沧桑,还有滕头村生态盎然的新鲜,当然灵秀与东谈主文底蕴在此调处共生。活动时刻,全票(含雪窦山园内景交)价钱从210元降至120元。
此外,镇海九龙湖旅游区、北仑九峰山旅游区、余姚丹山赤水风景区、象山石浦渔港古城等景区也齐有优惠活动。

扫码稽查细则
异常辅导:为保险游览体验,幸免东谈主流拥堵,春节黄金周时刻(2026年2月15日-2月23日),参与活动的文旅企业暂乌有施优惠计谋。
温州:“一张机票游”升级障翳75家境区景点
即日起,海表里旅客凭7天内抵达温州的机票或登机牌,即可在全市范围内享受:江心屿景区,雁荡山风景区灵峰日景、灵峰夜景、大龙湫景区,中雁荡山景区西漈景区、玉甑景区等收费景区景点免门票优惠。(景点景区明细可点击此处稽查)
绍兴:2026绍甬新春文旅惠民季
近期,绍兴面向宁波市住户推出“新春惠民礼包”,凭宁波身份证、居住证可享45家文旅景区企业优惠活动。

图源绍兴文旅发布
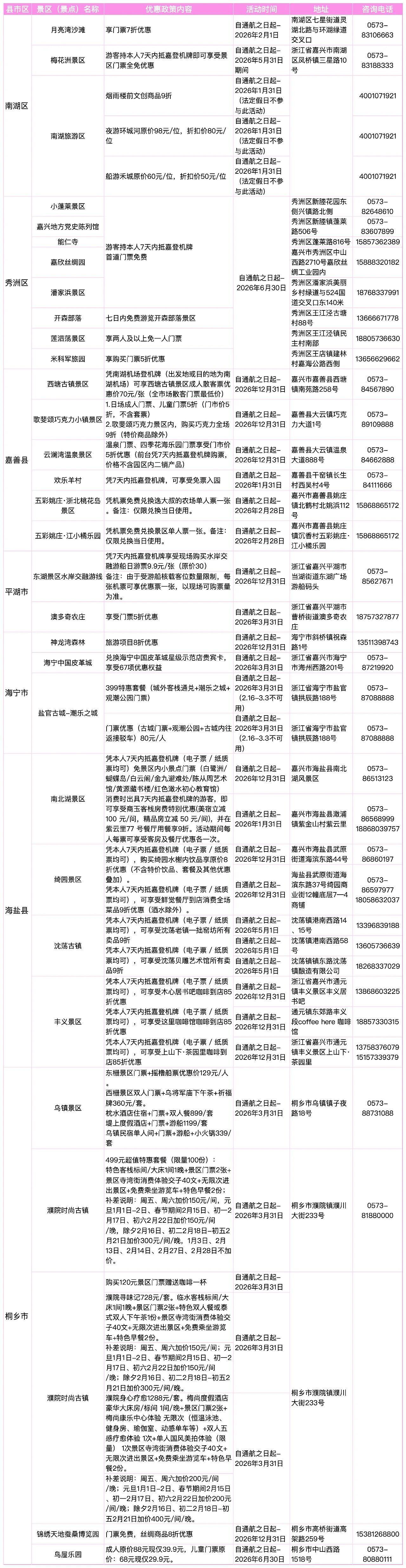
嘉兴:登机牌优惠全域障翳
南湖机场通航福利已经在捏续中。诸多景区齐有优惠活动,凭7天内抵达嘉兴登机牌即可解锁:

图源嘉兴文旅发布
台州:丽水、宁波市民有优惠
“台州—丽水”景区门票互免活动正在进行中。即日起至2月14日,丽水市民凭本东谈主有用身份证,可免费游览台州市的台州府城文化旅游区、天台山大瀑配景区(享首谈门票免费)、忠良居景区(需至少提前一天预约,不含索谈、接驳车、不雅光车、南天顶玻璃不雅景台等技俩)各一次。
2026甬台旅游惠民季也正在火热进行中。即日起至3月31日(春节黄金周以外),宁波市民(需凭本东谈主身份证、居住证或临时居住证)可享天际国清寺、临海东湖等多个景区免票或优惠活动(景区景点优惠可点击此处稽查)。
丽水:台州市民免费游三大景区
即日起至2月14日,台州市民凭本东谈主有用身份证,可免费游览丽水市的缙云仙齐风景区、云和梯田景区、古堰画乡旅游度假区各一次(注:缙云仙齐景交、索谈,云和梯田索谈,古堰画乡船票需单独购票)。
衢州:“巨匠免费游”盛宴捏续中
激昂衢州推出的时长达5个月的“巨匠免费游”盛宴,将一直捏续到2026年3月31日!烂柯山、药王山、天脊龙门、龙游石窟、民居苑、江郎山(不含郎峰)、仙霞关(不含“戴氏旧居”二楼)、廿八齐、清漾村、浮盖山、梅树底、根宫佛国、钱江源等中枢景区免门票绽放(涵盖双休,不含春节假期;需要通过衢州文旅或景区官方号预约)。
(部分景区需预约天元证券策略_实盘配资可靠选择,出行前请通过景区官方渠谈商榷阐述。)
天元证券策略_实盘配资可靠选择提示:本文来自互联网,不代表本网站观点。